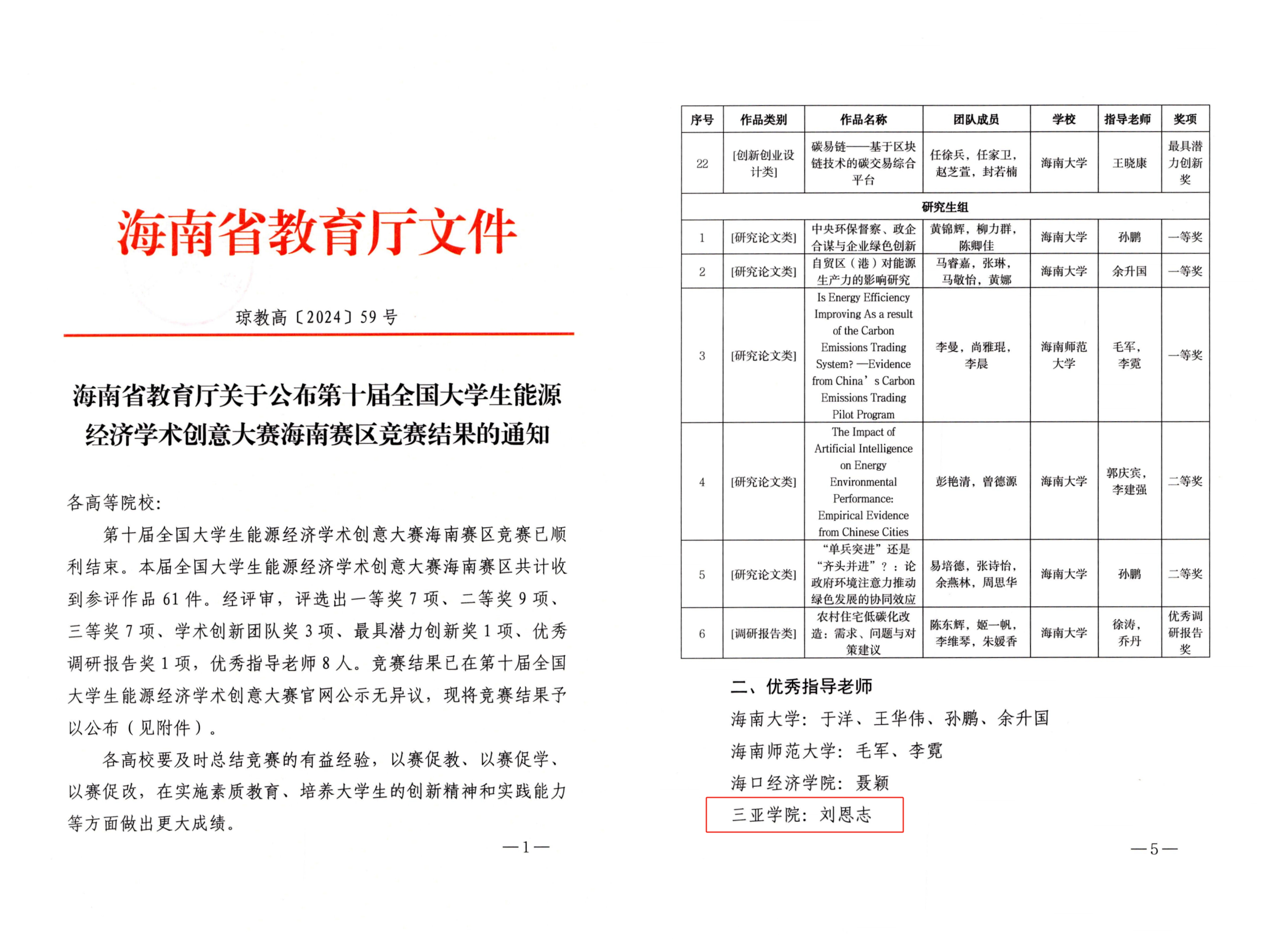
近日,备受瞩目的第十届全国大学生能源经济学术创意大赛圆满落幕,我院刘恩志老师荣获大赛“优秀指导教师”称号,这既是对刘恩志老师教学能力的肯定,也是对我院能源经济领域人才培养成果的赞誉。

在备战本次大赛的过程中,刘恩志老师为参赛学生提供了全方位的指导和支持。刘恩志老师作为我院能源经济领域的资深教师,一直致力于培养学生的创新能力和实践能力。他注重理论与实践相结合的教学方式,引导学生关注能源经济领域的热点问题,鼓励学生积极参与科研项目和实践活动。
刘恩志老师表示,他将继续努力,不断提升自己的教学科研能力,为培养更多优秀的能源经济领域人才做出更大贡献。
图文:刘恩志