赣州银行2023年秋季校园招聘公告
有着“千里赣江第一城”美誉的江西赣州,以其灿烂的文化、淳朴的民风,孕育了一家充满活力、生机无限的城市商业银行——赣州银行。
赣州银行是2001年1月18日经批准成立的地方法人商业银行,总部设在江西省赣州市。经过22年发展,依托不断完善的法人治理结构和迅捷灵活的决策运行机制,资产规模、资产质量、经营效益实现了大发展、大跨越。
赣州银行成立以来,坚持“合规经营、内控先行、回归本源、改革创新、科技引领、稳健发展”的发展理念,加快机构延伸步伐,不断完善服务网络,着力拓宽发展空间。截至目前,我行已在新余、宜春、南昌、厦门、萍乡、吉安、抚州、上饶、九江、景德镇设立10家分行,机构总数达到167家,服务网络不断延伸,服务群体日益扩大。
因业务发展需要,现诚邀优秀毕业生加入,我们将为您提供具有竞争力的薪酬待遇、广阔的职业发展空间,期待与您携手共创美好未来!
一、工作地点
赣州、新余、宜春、南昌、厦门、萍乡、吉安、抚州、上饶、九江、景德镇。
二、招聘对象
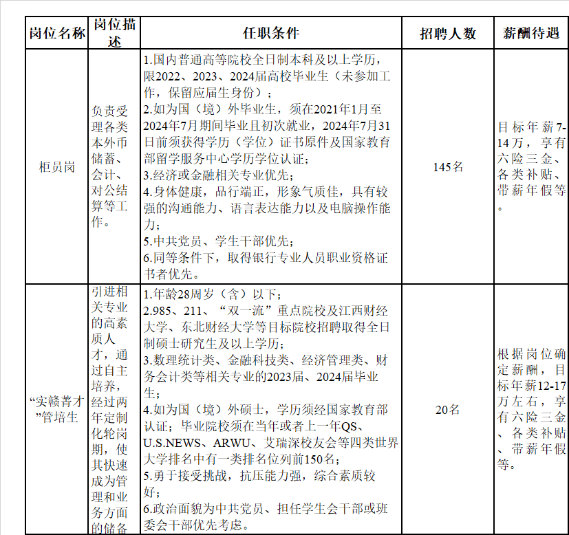
(一)柜员岗
1.国内普通高等院校毕业生:2022届、2023届、2024届;
2.国(境)外毕业生:在2021年1月至2024年7月期间毕业。
(二)“实赣菁才”管培生:2023届、2024届毕业生。
三、基本条件
1.具有良好的政治素质和思想品德,遵纪守法,诚实守信,无不良记录;
2.认同赣州银行文化,热爱银行工作;
3.有事业心,进取心,责任创新意识强;
4.具备良好的沟通能力、团队协作能力、语言表达能力、优秀的团队合作精神;
5.身心健康,品行端正,形象气质佳;熟练使用各类办公软件,满足岗位能力素质等要求;
6.原则上柜员岗户籍或其直系亲属户籍为应聘职位所在地市;
7.符合外部监管及赣州银行亲属回避制度相关要求。
四、具有下列情形之一的,不得报考
1.现役军人;
2.因犯罪受过刑事处罚的人员和被开除的人员;
3.应聘者本人及配偶、父母被列为失信被执行人;
4.存在不良信用记录的;
5.法律规定不得参加报考或聘用的其他情形人员;
6.与赣州银行中层管理人员(含)以上存在直系血亲、三代以内旁系血亲和近姻亲关系的。
五、招聘岗位及条件

注意事项:
1.毕业生为非2024届的,应为未参加工作、保留应届生身份,须为最高学历后初次就业,未与其他单位建立劳动关系,未派遣,未参加社会保险,并上传证明(三方协议、当地人社部门开具的未就业证明、人社app或赣服通下载的未缴纳社保证明,任一即可)。
2.柜员岗应上传户籍证明(与所报机构相应的当地本人或直系亲属户口簿、身份证,或当地房产证明)。
3.毕业生应于2024年7月31日前取得毕业证、学位证原版证件。
4.年龄计算截止至2023年11月21日。
六、招聘流程
1.柜员岗:简历投递→简历筛选→笔试→面试→体检、背景调查→发放offer→签订三方协议→办理入职。
2.提前批柜员岗:简历投递→简历筛选→面试→体检、背景调查→发放offer→签订三方协议→办理入职。
3.管培生:简历投递→简历筛选→测验→面试→体检、背景调查→发放offer→签订三方协议→办理入职。
4.报名方式:敬请及时登录赣州银行官方网站(www.bankgz.com)-人才招聘-招聘职位-校园招聘职位,进行网上报名。
5.报名时间:即日起至2023年11月21日。
6.报名注意事项
(1)应聘者进入招聘平台,请按要求填写个人资料并选择意向岗位应聘。完成岗位应聘后,将无法修改已应聘岗位对应的简历,或更改应聘岗位,请谨慎操作。
(2)应聘者原则上只能申报1个岗位。
(3)应聘者在招聘过程中,如有疑问需要咨询,请联系赣州银行人力资源部钟女士:0797-8100358。
(4)应聘者应对填写内容的真实性负责,如与事实不符,我行有权取消其录用资格。
(5)除网上报名外,不接受其他形式的报名。
七、柜员岗提前批免笔试政策
通过柜员岗简历筛选的毕业生凡满足下列条件之一者,可免除笔试直接进入面试环节:
(1)985、211、“双一流”重点院校本科及以上学历,具有学士及以上学位(不含专升本);
(2)国内普通高等院校研究生学历,具有硕士或博士学位;
(3)如为国(境)外毕业生,毕业院校须为当年或者上一年QS、U.S.NEWS、ARWU、艾瑞深校友会等四类世界大学排名中有一类排名位列前150名(不含国内分校)本科及以上学历(学位)。归国留学生应取得国家教育部相关部门出具的学历学位认证;
(4)获得“国家奖学金”、“国家励志奖学金”、“院校级优秀毕业生”奖励的。
符合免笔试条件的应聘者,需提交报名材料时,上传获奖证书扫描件及佐证材料,以便审核。
八、其他
1.报名前,请应聘者首先浏览招聘公告,以了解我行校园招聘的流程以及有关说明和要求。应聘者应仔细阅读我行的招聘公告,注意区分招聘机构、工作地点和招聘岗位,慎重选择应聘岗位,避免出现误操作的情况。
2.我们将通过短信或电话的方式通知资格审查结果,在招聘期间请保持通讯畅通。应聘人员资料及信息,赣州银行将严格保密。
3.符合条件的应聘者将进行笔试、面试。本次招聘按笔试成绩40%、面试成绩60%的占比计算总成绩,由高分至低分排序,择优录用。
4.应聘者应提供真实、准确的个人信息、证明、证件等相关资料,资格审查工作贯穿于招聘全过程(含聘用后),如因弄虚作假被取消考试或聘用资格,或因提供不准确信息造成无法与报考人员联系而影响考试和聘用的,后果由应聘者自行承担。
5.赣州银行招聘不指定笔试、面试辅导用书,不举办且未委托任何机构举办笔试、面试辅导培训班,任何充当命题组、专业培训机构等名义的辅导班、辅导网站、出版物、上网卡等,均与赣州银行招聘无关,赣州银行招聘全程不收取任何费用(含电子渠道转账等),请您提高警惕,谨防受骗。
6.未尽事宜,由赣州银行负责解释。
赣州银行
2023年10月21日