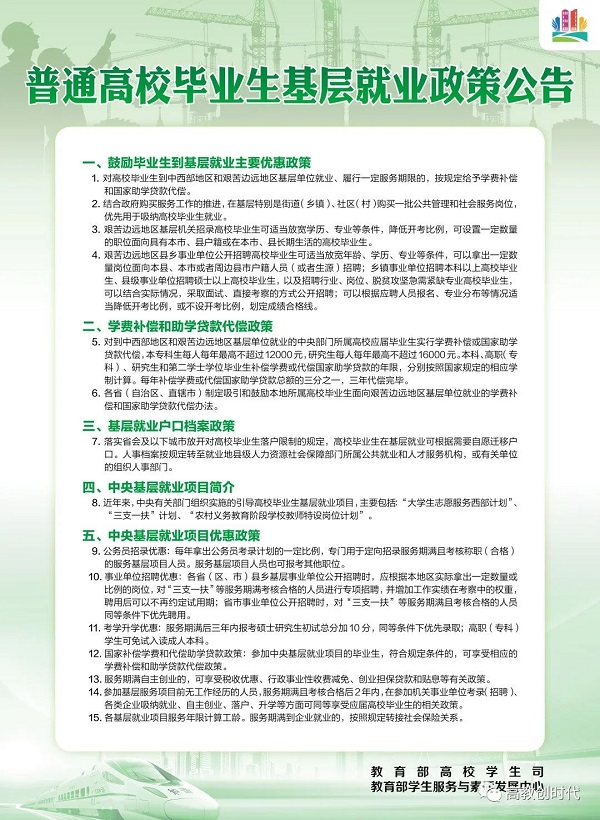
毕业生基层就业政策
本期就业政策公告为《普通高校毕业生基层就业政策公告》,毕业生到基层就业,在公务员、事业单位招录以及考学升学方面均可享受优惠。
一、鼓励毕业生到基层就业主要优惠政策
1. 对高校毕业生到中西部地区和艰苦边远地区基层单位就业、履行一定服务期限的,按规定给予学费补偿和国家助学贷款代偿。
2. 结合政府购买服务工作的推进,在基层特别是街道(乡镇)、社区(村)购买一批公共管理和社会服务岗位,优先用于吸纳高校毕业生就业。
3. 艰苦边远地区基层机关招录高校毕业生可适当放宽学历、专业等条件,降低开考比例,可设置一定数量的职位面向具有本市、县户籍或在本市、县长期生活的高校毕业生。
4. 艰苦边远地区县乡事业单位公开招聘高校毕业生可适当放宽年龄、学历、专业等条件,可以拿出一定数量岗位面向本县、本市或者周边县市户籍人员(或者生源)招聘;乡镇事业单位招聘本科以上高校毕业生、县级事业单位招聘硕士以上高校毕业生,以及招聘行业、岗位、脱贫攻坚急需紧缺专业高校毕业生,可以结合实际情况,采取面试、直接考察的方式公开招聘;可以根据应聘人员报名、专业分布等情况适当降低开考比例,或不设开考比例,划定成绩合格线。
二、学费补偿和助学贷款代偿政策
5.对到中西部地区和艰苦边远地区基层单位就业的中央部门所属高校应届毕业生实行学费补偿或国家助学贷款代偿,本专科生每人每年最高不超过12000元,研究生每人每年最高不超过16000元。本科、高职(专科)、研究生和第二学士学位毕业生补偿学费或代偿国家助学贷款的年限,分别按照国家规定的相应学制计算。每年补偿学费或代偿国家助学贷款总额的三分之一,三年代偿完毕。
6.各省(自治区、直辖市)制定吸引和鼓励本地所属高校毕业生面向艰苦边远地区基层单位就业的学费补偿和国家助学贷款代偿办法。
三、基层就业户口档案政策
7. 落实省会及以下城市放开对高校毕业生落户限制的规定,高校毕业生在基层就业可根据需要自愿迁移户口。人事档案按规定转至就业地县级人力资源社会保障部门所属公共就业和人才服务机构,或有关单位的组织人事部门。
四、中央基层就业项目简介
8. 近年来,中央有关部门组织实施的引导高校毕业生基层就业项目,主要包括:“大学生志愿服务西部计划”、“三支一扶”计划、“农村义务教育阶段学校教师特设岗位计划”。
五、中央基层就业项目优惠政策
9. 公务员招录优惠:每年拿出公务员考录计划的一定比例,专门用于定向招录服务期满且考核称职(合格)的服务基层项目人员。服务基层项目人员也可报考其他职位。
10. 事业单位招聘优惠:各省(区、市)县乡基层事业单位公开招聘时,应根据本地区实际拿出一定数量或比例的岗位,对“三支一扶”等服务期满考核合格的人员进行专项招聘,并增加工作实绩在考察中的权重,聘用后可以不再约定试用期;省市事业单位公开招聘时,对“三支一扶”等服务期满且考核合格的人员同等条件下优先聘用。
11. 考学升学优惠:服务期满后三年内报考硕士研究生初试总分加10分,同等条件下优先录取;高职(专科)学生可免试入读成人本科。
12. 国家补偿学费和代偿助学贷款政策:参加中央基层就业项目的毕业生,符合规定条件的,可享受相应的学费补偿和助学贷款代偿政策。
13. 服务期满自主创业的,可享受税收优惠、行政事业性收费减免、创业担保贷款和贴息等有关政策。
14. 参加基层服务项目前无工作经历的人员,服务期满且考核合格后2年内,在参加机关事业单位考录(招聘)、各类企业吸纳就业、自主创业、落户、升学等方面可同等享受应届高校毕业生的相关政策。
15. 各基层就业项目服务年限计算工龄。服务期满到企业就业的,按照规定转接社会保险关系。
(图文摘自国家大学生就业服务平台)
原文转自:天津商业大学就业信息网