乾安大北农农牧食品有限公司
大北农食品集团招聘简章
一、企业简介
大北农食品集团是大北农集团率先成立的综合型农牧食品集团。集团自2015年成立以来,以“实现创业者精神与物质富足,引领行业健康发展,让世界更美好!”为企业使命,坚持弘扬“正”与“信”的价值体系,致力于为全体创业者打造充分信任充分授权自主创业的事业平台,以实际行动助力农业现代化发展。
大北农食品集团立足黑龙江、布局中国东北部全面开拓事业版图,以科技养猪为主业,同时涵盖饲料产业、畜牧产业、粮食贸易、优质农副产品、食品深加工、金融、投资等产业,立志到2035年,奋斗成为我国重要的特大型现代农业食品集团!

目前,集团共拥有2000余名创业员工、9个一体化公司、12个农牧服务公司,5个饲料厂、24个生产基地、27个服务部,实现商品猪产能350万头,饲料年产能达120万吨。在取得自身发展的同时,积极参与国家“三农”事业,将企业发展与乡村振兴紧密结合起来,持续为推动农业农村现代化建设做出应有贡献!
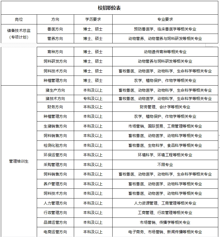
二、招聘职位表
三、福利待遇

场区配套文娱设施(篮球场、台球室、乒乓球室、健身房、KTV等)
四、晋升空间

年薪=年度固定工资+年度效益工资+长期效益奖励+社会保险+职工福利+职务消费
五、工作地点
六、联系方式
张老师:17603601767
招聘职位
猪场财务管培生
招聘专业:会计学,经济学,会计学
4K-8K/月
本科及以上 | 齐齐哈尔市 哈尔滨市 大庆市 沈阳市 锦州市 通辽市 青岛市 潍坊市
岗位详情