浙江长广(集团)有限责任公司
浙江长广(集团)有限责任公司2023年
应届毕业生招聘公告
一、企业简介
浙江长广(集团)有限责任公司前身为长广煤矿公司,成立于1958年8月,为省属国有独资企业。于1997年12月改制为浙江长广(集团)有限责任公司(以下简称“长广集团”),2014年6月浙江省委省政府决定由浙江省能源集团有限公司吸收式合并重组长广集团,现为是浙江省能源集团有限公司的全资子公司,总部位于浙江省湖州市长兴县。目前管理所属企业共9家,分别为:浙江长广生物质发电有限公司、浙江浙能消防服务有限公司、浙江浙能保安服务有限公司、长广水泥分公司、应急救援分公司、长广企业服务分公司、、光伏发电分公司、综合服务管理分公司和长兴长广房地产开发有限公司等。主要业务为生物质发电、水泥生产、消防、安保和光伏发电等,同时正在筹备建设浙能长广氢能装备制造产业园项目,已与长兴县人民政府签署了《浙能长广氢能装备制造产业园投资框架协议》,着力构建 “两平台、四主体、一条链、一示范”的氢能产业格局规划,打造一批具有竞争力的能源先进制造企业。
二、招聘对象
本次招聘对象为国(境)内外普通高等院校本科及以上学历应届毕业生(含符合国家政策规定享受应届毕业生就业待遇的毕业生),基本条件如下:
1、普通高等院校应届毕业生须在2023年7月前取得毕业证、学位证、报到证。
2、同期完成学业的国(境)外应届毕业生应在2023年10月底前取得国家教育部留学服务中心的《国(境)外学历学位认证书》;
3、从毕业之日起(按毕业证落款日期算)至报名截止时两年内未落实工作单位的毕业生(就业协议书未签或签后依规撤销,无单位社保缴费记录,人事档案仍保留在毕业学校或各级人才中心、就业指导中心、公共就业服务机构)。
三、报名须知
1、应聘者应符合专业对口,具备必要的外语、计算机等应用技能,身体健康,服从工作安排等基本条件和要求。
2、每位应聘者最多可选择投递1个岗位,并注明是否服从调剂。
3、应聘者需对其提供的应聘资料真实性负责。如与事实不符,长广集团公司有权取消其考试和录用资格,由此导致的后果由应聘者自行负责。
4、除满足岗位基本要求外,应聘人员还需符合《浙江省能源集团有限公司劳动用工管理办法》相关要求,经资格审核符合条件的,将以电子邮件、短信或电话的方式通知本人,请应聘者及时关注并保持通信畅通。
四、招聘岗位
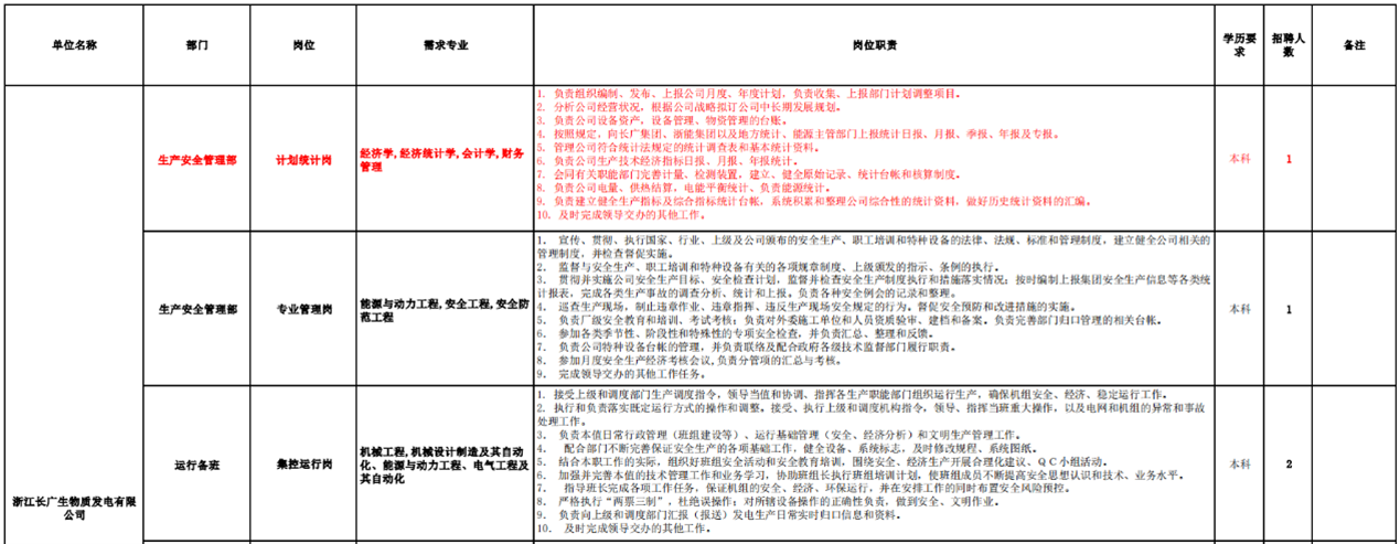
计划统计岗1人:经济学、经济统计学、会计学、财务管理专业。
集控运行岗2人:机械工程、机械设计制造及其自动化、能源与动力工程、电气工程及其自动化等相关专业。
综合管理岗(物资供应部)1人:工商管理、行政管理、釆购管理等相关专业。
综合管理岗(燃化部)1人:统计学、经济统计学、会计学、财务管理专业。
人力资源岗2人:人力资源管理专业。
会计岗2人:会计学、财务管理专业
专业管理岗1人:能源与动力工程、安全工程、安全防范工程等相关专业。
综合事务岗1人:汉语言文学、秘书学、工商管理、行政管理等相关专业。
安健环管理岗1人:能源与动力工程、安全工程、安全防范工程等相关专业。
岗位需求专业及岗位职责详见附件。
五、职位发展
1、晋升通道
提供“多通道”的职业发展空间:“技术+管理”双通道的职业发展路径,横向畅通,纵向贯通,为员工提供长期科学的职业发展通道。
2、内部人才交流机制
灵活开放的“多元化”流动机制:系统内灵活的人才流动机制,为人才发展提供广阔的舞台。
3、培训体系
动态全面的“多维度”人才培养:不定期开展内部专题培训,并提供员工自我开发学习的学习平台,保证每位员工获得充足的学习成长机会。
六、福利待遇
五险二金、补充医疗、劳动保护、定期体检、职工培训、疗休养、年休假、员工食堂等。
七、团队建设
不定期开展各项文体比赛、活动,丰富员工业务生活,提升团队凝聚力、为员工提供自我展示的舞台。
八、招聘流程
简历投递-初筛-笔试 -面试-体检-offer
联系方式:闵老师:0571-62077775
祝老师:0571-62077152
简历投递链接:
https://xiaoyuan.zhaopin.com/company/CC000412405?productId=1&channelId=2
移动端网申二维码:
附:长广集团2023年应届毕业生招聘岗位信息表




招聘职位
招聘专业:不限专业
6K-8K/月
本科及以上 | 湖州市
岗位详情