上饶捷泰新能科技有限公司招聘简章
一、公司简介:
捷泰科技是一家在国内A股(股票代码:002865)上市的国家级高新技术企业,公司专注于高效太阳能电池研发、制造、销售和服务于一体。公司主打产品大尺寸(182mm&210mm)N型TOPCon电池、单晶PERC电池,N型TOPCon电池转换效率达25%,PERC电池转换效率达23.5%,产品性能达到国际先进水平,产能规模位居行业前列。
公司在江西上饶与安徽滁州拥有两大生产基地,采用国际最先进的太阳能电池生产工艺和设备,生产研发技术团队以博士、硕士为主,具有高、中级技术职称员工达800多人,拥有国家专利118项,其中发明专利31项。
未来,捷泰科技将抓住“碳达峰”、“碳中和”双碳国家重大战略决策和成功上市的机遇,进一步扩大公司产能,提升市场占有率;将利用资本市场资源,深化全球合作,加快科技创新,扩大产能规模,目标创建世界一流光伏科技公司,为推动太阳能清洁能源在全球范围内广泛应用,作出积极贡献!
二、福利待遇:
1、奖金:股票期权、年底发放年终奖;
2、食宿:住宿免费,配备空调、热水器、宽带;大型员工福利食堂,1元/餐;
3、五险一金:五险(养老,医疗,失业,生育,工伤,)、住房公积金
4、法定节假日:公司将发放节日福利,满年限员工享受带薪年假;
5、员工体检:每年组织一次;
6、员工生日:每月组织一次员工生日会,公司发生日礼品及祝福;
7、探亲补贴:年度优秀员工及助工以上员工,每年享受一次往返交通补贴;
8、结婚礼金:员工新婚,公司将发放礼金;
9、优秀员工旅游:年度优秀员工,公司将统一组织旅游;
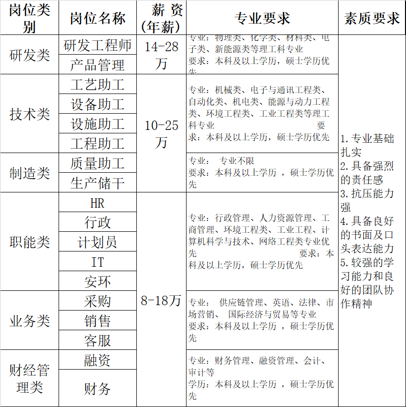
三、招聘岗位

四、联系方式:
联 系 人龚先生
微信:13319315233
简历投递邮箱:jianpei.gong@jietaisolar.com
公司地址:江西省上饶市经济技术开发区兴业大道8号
安徽省滁州市来安县紫霞路西侧
扫码投递简历:
